Researchers identified twisted growth trait in plants could modify root systems for rocky, compacted or drought-prone soils

Researchers identified twisted growth trait in plants could modify root systems for rocky, compacted or drought-prone soils
Researchers have identified how plants control twisted growth in roots and other organs, resolving a long-standing question about a behavior that helps plants navigate obstacles and environmental stress. The findings suggest that subtle changes in gene expression in the plant’s outermost cell layer, rather than the loss of entire genes, can drive twisting growth.
The study, published in Nature Communications, was led by Ram Dixit, a biology professor at Washington University in St. Louis, together with former doctoral student Natasha Nolan and mechanical engineer Guy Genin. The research combines genetics, cell biology, and mechanical modeling to demonstrate that the epidermis—the outermost cell layer of the plant—dominates the twisting of roots as they grow.
Twisted growth is common across the plant kingdom, from vines that spiral around supports to roots that skew left or right to avoid rocks. Scientists have previously linked twisting to mutations that affect microtubules, the structural components inside plant cells. Many of those mutations were “null,” meaning the gene was completely disabled, raising questions about how such a seemingly drastic change could underlie a widespread and adaptive growth strategy.

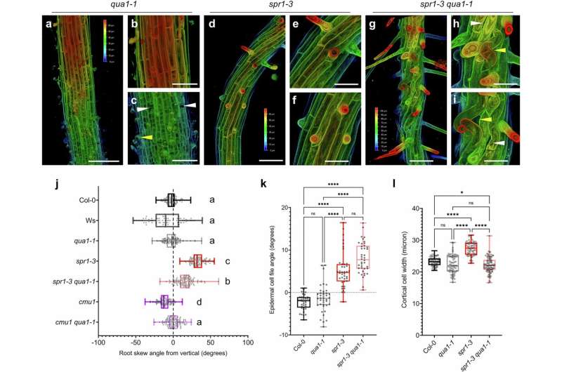
The new research shows that a full gene knockout is not required. Instead, altering the expression of certain genes specifically in the epidermis is sufficient to control whether roots grow straight or twist.
“That might explain why this is so widespread,” Dixit said in a statement. “You don’t need null mutations for this growth habit; you just need ways to tweak certain genes in the epidermis alone.”
To pinpoint where twisting is controlled, the team used a model plant in which roots predictably skew either right or left. Nolan restored a normal version of a key gene in specific cell layers of mutant plants. When the gene was expressed in inner layers of the root, the plants continued to grow in a twisted manner. When the same gene was expressed only in the epidermis, the roots grew straight.
The result indicated that the epidermis overrides the behavior of inner tissues. Measurements of cellulose microfibril orientation and mechanical modeling helped explain why. Genin’s models showed that in a structure made of concentric layers, the outer layer exerts disproportionate control over twisting—similar to how the walls of a hollow tube largely determine its resistance to torsion.
“The math was unambiguous,” Genin said. “If you fix just the epidermis, the whole root straightens out. The outer layer rules.”
The study also found that changes in the epidermis can reshape the behavior of inner cells, effectively coordinating growth across the entire organ. According to the authors, this shows the epidermis is not merely a protective skin but a mechanical regulator of plant development.
The research emerged from the National Science Foundation’s Center for Engineering Mechanobiology, a multi-institutional effort to understand how physical forces shape living systems. Co-author Charles Anderson of Pennsylvania State University said the findings have implications beyond basic biology.
“As climate change intensifies droughts and pushes agriculture onto marginal, compacted, or rocky soils, crops with root systems that can navigate difficult conditions are becoming more important,” Anderson said. “If we understand how roots twist and turn past obstacles, we may be able to help crops survive in places they currently cannot.”
Beyond roots, twisted growth influences how vines climb, how stems resist wind, and how plants anchor themselves against erosion. The researchers say the work provides a mechanical framework for thinking about plant architecture as an engineering problem—one that could inform future crop breeding and biotechnology efforts.

Enjoyed this story?
Every Monday, our subscribers get their hands on a digest of the most trending agriculture news. You can join them too!









Discussion0 comments